
表观遗传-MBD甲基化测序分析流程

表观遗传-RRBS甲基化测序分析流程

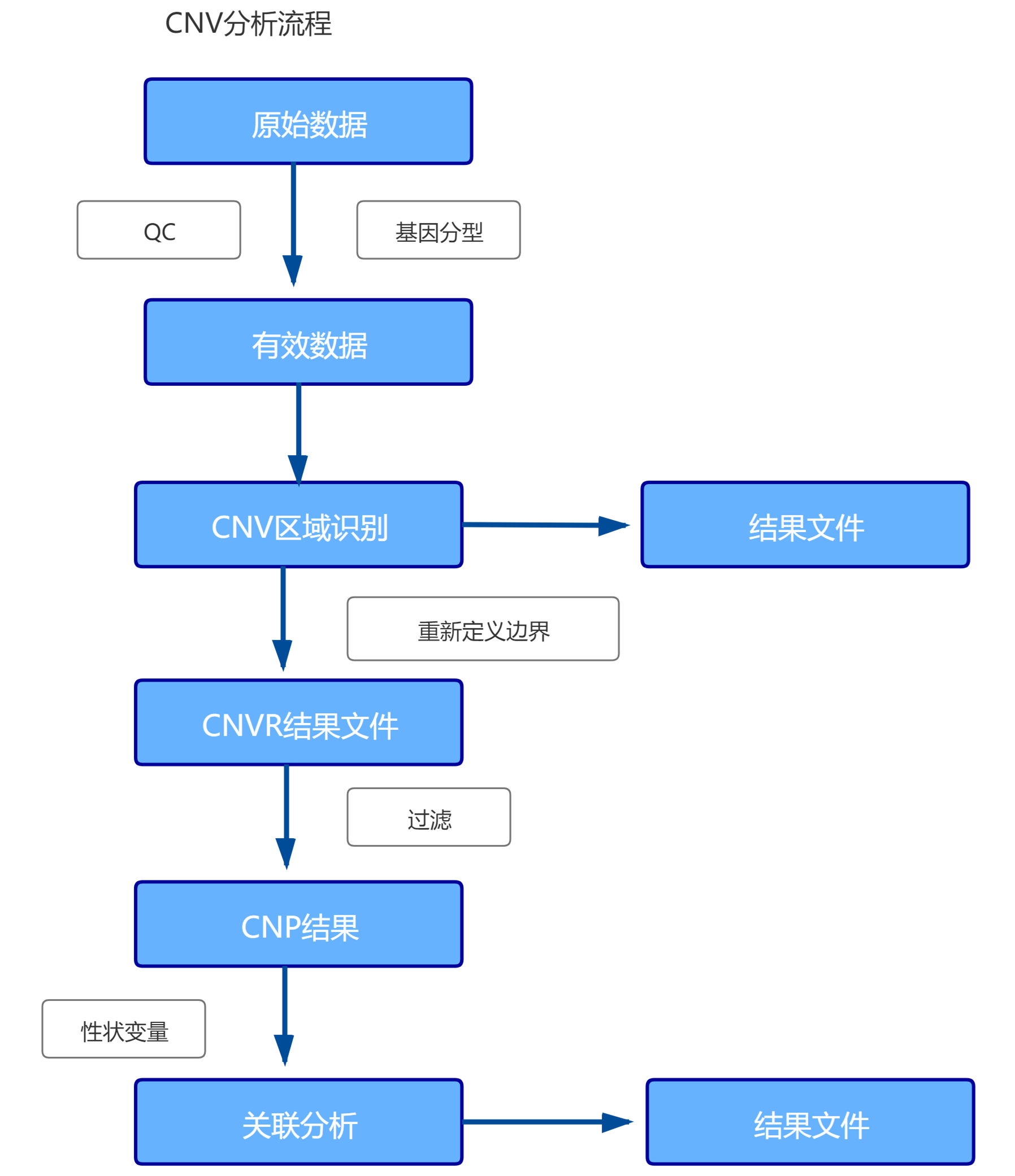
基因芯片-CNV分析流程

基因芯片-GWAS分析流程图

基因组-宏基因组shotgun方法测序分析流程

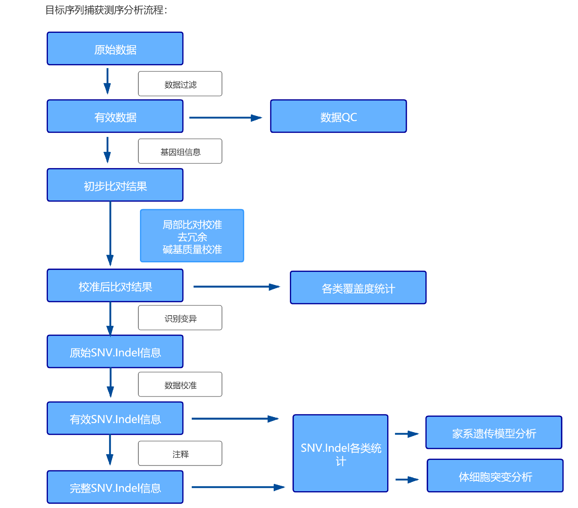
基因组-目标序列捕获测序分析流程

转录组-IncRNA测序分析流程

生物信息学研究服务注意事项
数据管理规范需确保原始实验数据的完整性与可溯源性,同步做好数据的多重备份与加密处理,杜绝数据丢失或信息泄露风险。数据格式需严格契合服务方的分析标准,提前与服务方明确数据清洗的具体阈值与流程,通过过滤低质量读段、去除污染序列等操作,保障后续分析结果的准确性。
技术方案适配应基于具体研究目的(如基因组从头组装、转录组差异表达分析、表观遗传修饰位点鉴定等),针对性选择适配的分析算法与工具。例如,采用 BWA 工具开展序列比对分析,借助 DESeq2 完成转录组差异表达分析。同时,需与服务方充分沟通技术细节,重点评估其计算资源(包括服务器运算性能、存储容量等)能否满足大规模组学数据的高效处理需求。
沟通协作与结果验证签订服务协议时,需明确界定分析流程、交付物清单及时间节点。研究过程中应保持高频次沟通,及时反馈需求变更。针对关键分析结果,需结合实验验证(如 qPCR、Western Blot)或第三方数据库数据进行交叉验证,避免过度依赖算法预测结果。同时,要求服务方提供完整的分析代码与详细报告,确保研究流程的可重复性。
以上总结了生物信息学研究服务的关键要点。若你想深入了解某类分析场景的注意事项,或有其他补充需求,欢迎随时告知。
